糖尿病管理新格局与传统医疗破局路径
全球糖尿病防控形势日趋严峻,据国际糖尿病联盟(IDF)2021 年第 10 版全球糖尿病概览数据,全球 20-79 岁糖尿病患者达 5.37 亿,每 10 人中就有 1 名患者;中国患者已突破 1.4 亿,成人糖尿病高风险人群占比 50.1%,约 4.934 亿人口,名副其实成为糖尿病大国。

国家高度重视慢性病防控,先后审议通过《“健康中国 2030” 规划纲要》《中国防治慢性病中长期规划(2017—2025 年)》,明确鼓励发展基于互联网的健康服务、探索慢性病健康管理新模式,推动互联网与健康产业深度融合,为糖尿病管理创新提供了坚实政策支撑。
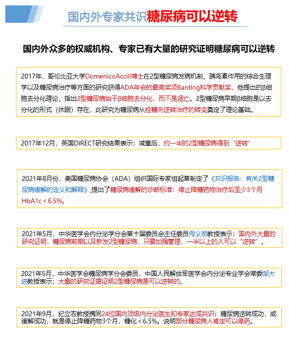
国内外大量研究证实,糖尿病前期及新发 2 型糖尿病可通过科学干预实现逆转或缓解。清华大学海峡研究院营养医学研究中心主任邹爱标、解放军总医院内分泌科主任母义明、北京医院国家老年医学中心内分泌科主任郭立新等权威专家均公开表示,通过强化管理、保护修复胰岛功能,结合生活方式与营养干预,可有效逆转或缓解病情。

然而,传统医疗机构在糖尿病院外管理中面临多重瓶颈:院外管理断层,患者出院后缺乏持续追踪,易因依从性不足导致血糖波动、病情反复;人力资源有限,内分泌科医生负荷繁重,难以开展高频随访、个性化膳食指导与长期康复管理;数据协同不足,院内诊疗与院外监测数据割裂,无法形成全周期闭环管理;服务模式单一,多依赖门诊用药与短期干预,缺乏覆盖 “评估 - 方案 - 干预 - 追踪 - 评估” 的完整体系;患者信任不足,患者对长期管理效果、费用透明度存疑,依从性与复诊率偏低。在此背景下,构建 “临床 + 居家” 协同的糖尿病逆转管理新模式,成为医院破局的关键路径。

核心支撑:数字医学营养逆糖技术,科学赋能逆转管理
依托扎实技术基础,新诚智慧医药集团于 2019 年与湖南农业大学、国家中医药管理局亚健康干预技术实验室达成全面合作,联合成立首个国家亚健康干预技术成果应用中心,以中药医学营养干预为核心,综合运用药物、营养、膳食、运动、认知教育等手段,系统改善胰岛功能、减轻胰岛素抵抗,恢复机体血糖自我调节能力。
在此基础上,集团创新融合数字医疗与中药医学营养,推出 “数字医学营养逆糖技术”,构建 “科学饮食指导、个性化运动干预、精准微量营养补充、规范血糖监测、专业认知教育” 五位一体体系,实现全方位营养支持与综合干预。数字化贯穿全流程:服务可追溯,系统实时记录每日饮食、血糖监测、沟通频次、知识学习等关键动作,全程标准化、可量化、可追踪;效果可评估,精准呈现血糖、糖化血红蛋白、血压、血脂、尿酸等代谢指标对比,做到 “每一步干预有数据,每一份成效有依据”,为逆转管理提供科学量化支撑。
核心模式:H2H 签约式平台,破解医院管理痛点
打破传统单一诊疗局限,深度融合 “院内精准干预” 与 “院外持续管理”,构建全周期闭环服务链。为每位患者提供签约式管理,明确服务周期、预期效果、费用标准,推出 “六大核心服务、三大保障”,以契约形式打消患者顾虑,提升依从性;配套自主研发的新诚方舟患者管理系统与新诚健康 APP,实现线上咨询、远程监测、用药指导、线下诊疗的一体化解决方案,让患者享受便捷、专业、可信赖的全流程服务。

2. 三甲医院共建标准化逆糖门诊,权威背书 + 专业支撑
与多家国内知名三甲医院深度战略合作,共建 “糖尿病逆转门诊”,采用 “院内 + 院外” 双轨制服务:线上依托互联网医院 + AI 智慧化 APP,提供远程监测、用药指导、数据反馈等管理服务;线下由内分泌科专家、营养师、药师、护师、健康管理师组成多学科团队,24 小时跟踪指导,制定个性化逆转方案,确保服务的延续性、安全性、专业性与权威性,为医院提供可复制、可推广的标准化门诊建设模板。

3. 数字化管理平台,高效赋能科室运营
核心基础:已建成完备的远程患者管理平台及配套 APP,为数字化服务落地提供坚实技术底座;核心模式:采用 “共享” 模式,可快速为合作医院部署该数字化能力,无需医院从零投入开发,大幅降低落地成本与周期。

平台搭载实时数据可视化驾驶舱,实现全维度数字化管理效能提升:运营全景层面,实时呈现平台流量、患者入组进展等核心数据,帮助科室快速掌控运营动态;疗效追踪层面,动态监测患者减药、停药等关键疗效里程碑,精准把控干预效果,及时调整方案;忠诚度管理层面,清晰展示患者复诊率与随访依从性,助力提升患者管理效率。
从管理价值来看,平台全方位赋能科室发展:决策支持,为科室管理与科研提供实时、精准的数据洞察,助力科学决策与科研布局;流程提效,将传统人工随访升级为标准化、可视化的在线管理流程,大幅释放医生人力,提升服务效率;质量可控,通过数据看板实现治疗路径与患者进展的全程质量监控,确保服务标准化落地,保障管理效果。
在行业内率先推行 “签约式逆糖”,坚持明码标价、透明消费,以具有法律效力的逆糖管理协议明确权责,承诺无效退款,以确定性的服务保障消除患者对费用与效果的顾虑,同时为医院构建差异化服务竞争力,提升患者留存率与口碑传播力。
未来,新诚智慧将持续升级服务体系与数字化平台,以全周期、可量化、有保障的糖尿病逆转管理模式,深度赋能医疗机构院外健康管理能力建设,助力更多糖尿病患者重获健康人生,为推动健康中国建设、守护全民代谢健康贡献新诚力量。